(c) S.Yoshimoto
2025
LM1875は20Wを得られるオーディオ用パワーOPアンプです。
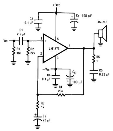
下図はメーカー(Ti)の推奨回路図です。

堅実な回路ですが、気になる点は
1.カップリングコンデンサが多い、入力にも帰還回路にもコンデンサC1、C2があります。
2.出力に付いている出力補正CR R5 1Ω + C5 0.22uF が重い。
これらを改良する案を考えてみます。
カップリングコンデンサの全廃
LM1875は入力段がバイポーラTrなので入力回路と帰還回路にC1、C2のカップリングコンデンサが必要です。
そこで
入力にMOSFETのソースフォロワを追加しC1を削除します。
LM1875を反転増幅で用いて帰還回路のC2を削除します。
カップリングコンデンサを全廃できるので、直流まで増幅できるDCアンプとなります。
出力補正CRの低減
推奨回路図のまま出力補正CRを低減すると高域で発振します。
LM1875は高域の安定度に難点がある様です。
一般的にOPアンプは反転増幅で用いた時の方が高域特性が素直です。
LM1875を反転増幅で用い出力補正CRを低減します。
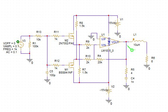
相補式ソースフォロワを入力に追加します。
下図、左がNchMOSFETによる一般的なソースフォロワ、
下図、右がNchMOSFETとPchMOSFETによる相補式ソースフォロワです。
一般的なソースフォロワではOUT端子の電位がーBiasVとなってしまい次段のLM1875の入力に接続できません。
相補式ソースフォロワではNchMOSFETのソース電位ーBiasVとPchMOSFETのソース電位+BiasVの中点から
OUT端子を取り出せるので、OUT端子の電位は0Vとなり、次段のLM1875の入力に容易に接続できます。

LM1875反転増幅回路の接続
本アンプの原型は相補式ソースフォロワとLM1875反転増幅回路の接続です。

相補式ソースフォロワの出力はLM1875の負入力(VIN)に接続します。
LM1875の正入力(VIP)は接地します。
その結果LM1875は反転増幅器として動作します。
相補式ソースフォロワの出力側抵抗器R9とR10はLM1875反転増幅器の入力側帰還抵抗器を兼ねます。
LM1875反転増幅器の利得は
R4/(R9とR10の並列値)
となり、この回路図では20倍です。
この回路は全段が直結なので直流まで利得がありDCアンプになります。
加えて、カップリングコンデンサが全廃されるので音質的に有利です。
この回路図はPSpiceでシミュレーションを行い、良好な結果を得ました。
LM1875の出力に繋がる補正CR (R5,C4)を低減したり省いたりしても発振せず、
高域安定度も良好でした。