製品版:カスコード差動単段プッシュプルアンプ
Model 7
設計

概要

Model7では単段で高利得と位相反転、高出力を得るためにカスコード差動増幅回路を用いています。
Model7のカスコード差動増幅回路は自動プレート電流調整機能も備え、無調整での各種出力管の交換を実現しています。

カスコード接続にて高利得を得る解説は
カスコード単段9Wシングルパワーアンプ基本設計
をご参照下さい。

単段にて位相反転と高出力増幅と自動プレート電流調整機能の解説は
第1作:カスコード差動単段プッシュプルアンプの製作 基本設計
をご参照下さい。

出力管動作点の設計、カスコード下側MOS-FET必要性能の解説は
第1作:カスコード差動単段プッシュプルアンプの製作 詳細設計
をご参照下さい。

以下、本ページではModel7での改良点について記します。

マイナス電源の導入

目的

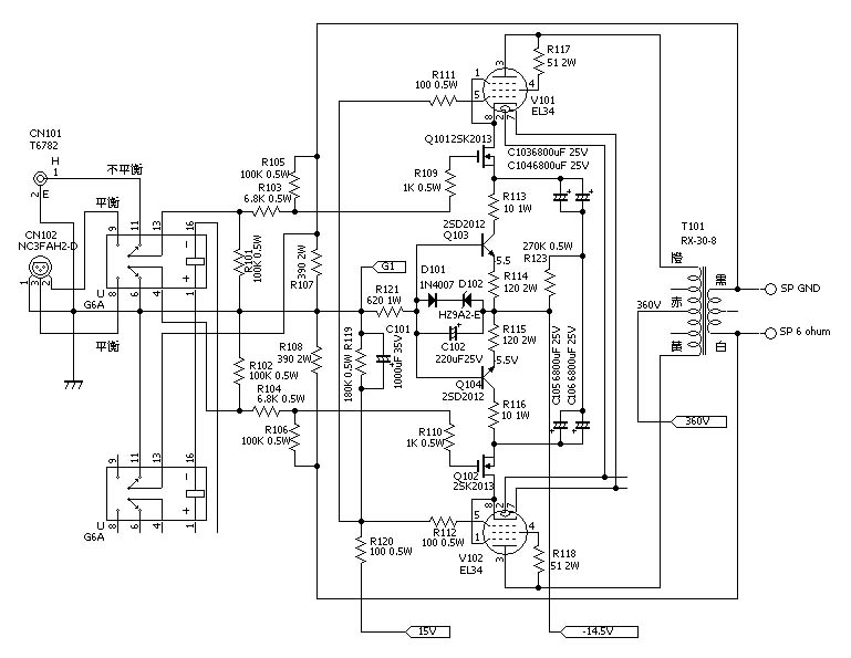
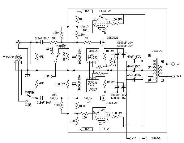
第1作(左側回路図)はプラス電源のみで構成されており、定電流源の上に積み重ねられたカスコード下側MOS-FETの入力ゲートは定電流源が動作するのに必要な電圧分プラス側にバイアスされていました。この結果、信号入力端子と入力ゲートの間にバイアス電圧を遮断するカップリングコンデンサを必要としました。

Model7(右側回路図)ではマイナス電源を導入し、定電流源はマイナス電源で動作します。この結果、カスコード下側MOS-FETの入力ゲートはグランド電位となりカップコンデンサを排除できました。
さらに、増幅段が用いる電流はマイナス電源を流れて戻るので、グランドラインを流れる電流も大幅に減少します。

第1作 Model7

定電流回路の個別部品化

目的

第1作では複雑な音楽再生時に解像度不足を感じる事がありました。 種々の改良を試み、第1作で用いた3端子電源IC LM317を用いた定電流回路を個別部品を用いた定電流回路に変更し良好な解像度を得られました。
左側回路図が第1作の定電流回路、右側回路図がModel7の定電流回路です。

第1作の70mA定電流回路 Model7の70mA定電流回路

定電流回路に用いるTrには低電圧から良好な定電流特性が求められます。
今回用いた2SD2012は5V程度の低い電圧から良好な定電流特性を持ち、Model7の電流値70mA付近で最大のhfeとなり効果的な電流帰還が定電流特性をさらに向上させます。

2SD2012特性表

MOS-FETの選択、回路定数の変更

目的

第1作の1KHz及び100Hzの歪特性は良好でしたが10KHzの歪特性には不満が残り、ダンピングファクタも1.5と少な向上が望まれました。

Model7では、カスコード下側MOS-FETにより入力容量が少なく、gmの大きい品種を採用し、各部の回路定数も再検討いたしました。
第1作で用いた2SK3221とModel7に用いた2SK2013の比較

第1作
2SK3221
Model7
2SK2013
入力容量 290PF 170PF
出力容量 60PF 45PF
帰還容量 5PF 17PF
gm
Id 70mA
0.2S 0.28S

MOS-FET及び回路定数の変更により高域歪特性、ダンピングファクタ共に改善されました。
Model7は全体的に歪が低減しています。特に第1作で多かった100Hz、10KHzの歪は大幅に低減しました。

第1作歪率特性 Model7歪率特性

ダンピングファクタも増加しました。

第1作のダンピングファクタ Model7のダンピングファクタ

不平衡、平衡入力選択の改良

第1作は不平衡増幅と平衡増幅の動作方式選択が可能でしたが、入力端子は並列接続で動作方式に合わせRCA端子かXLR端子のいずれか一方にしか入力を接続できませんでした。
Model7では完全な入力切り替え式とし、RCA端子からの不平衡入力かXLR端子からの平衡入力かを選択できます。入力の選択に合わせて動作方式も切り替えられます。
入力と動作方式の選択は3個のリレーにより行われます。

筺体デザイン

第1作はぺるけ標準シャーシに個別ケース入りトランスを並べて配置した構成の為、墓石スタイルとなってしまいました。
Model7では専用の筺体を設計し、コンパクトで均整のとれたデザインとしました。
シャーシ寸法はぺるけ標準シャーシより小さく、背面端子類の突出を含めた設置面積は約A4用紙1枚分と小型です。

第1作・Model7 正面外観比較
第1作・Model7 上面外観比較

回路図

Model7の全回路図です

Model7回路図(.emfファイル)


製作及びシャーシ内部写真

製品版:カスコード差動単段プッシュプルアンプの製作に戻る。