カスコード差動単段プッシュプルアンプの製作
詳細設計

設計の目標

設計の目標は

です。
CR類は一般的な品種、値、容量です。
トランスはソフトン製のRコア出力トランスと電源トランスです。
シャーシはぺるけアンプ標準シャーシを用います。穴あけ加工済みなので製作が容易です。

出力管の動作点

A級PPアンプは+側と−側のA級シングルアンプが半分づつ出力を担うアンプです。
片側分のシングルアンプの出力は
 Po = 実効プレート電圧 * プレート電流 / 2
です。15Wの約半分、8Wを担い、実効プレート電圧を250Vとすれば
 8 = 250 * プレート電流 / 2
 プレート電流 = 65mA
動作点が250V、65mAなので負荷となるOPTの片側分インピーダンスは3.8KΩ、PP間では7.6KΩです。

今回は出力トランスにRX-40-5 6.6KΩPP間(8Ω負荷時)を用いますので、動作点を若干低負荷、大電流の
実効電圧 250V、実効電流 70mA、 負荷6.6KPP間 に調整します。

実効プレート電圧を250Vを確保するには
上側5極管・3結動作のグリッド+領域電圧 + 下側MOS-FETのドレイン電圧 + 定電流回路用電圧
が無効電圧となるので、その分高い電源電圧が必要です。
上側5極管を3結動作とした為、グリッド+領域電圧が大きくなり無効電圧が増えました、それでも3結とした理由は後に記します。
無効電圧の内訳は
  上側5極管・3結動作のグリッド+領域電圧 80V程度
  下側MOS-FETのドレイン電圧 35V程度
  定電流回路用電圧 15V程度
総計で130V程度と見積もります

以上を纏めた動作点は

上側5極管プレート損失を23Wに抑えればEL34(プレート損失25W)より大きな球は自由に差し替えられます。

アンプの利得とMOS-FETの選択

アンプの仕上がり利得を8倍、負帰還を6dBとすれば、アンプに求められる裸利得は16倍です。
基本設計で求めたアンプの利得の式は
  アンプの利得 = gm X ( Rp // Rl ) / SQRT( Rl / 2次インピーダンスの半分 )
必要な裸利得16倍と上記出力管動作点を代入するとMOS−FETに必要なgmが求まります。
  16 = gm X (50KΩ // 3.3KΩ) / SQRT( 3.3KΩ / 4Ω )
  16 = gm X 3.1K / 28
  gm = 0.14S

裸利得16倍を得るにはドレイン電流70mA時にgmが0.14S以上のMOS-FETが必要です。
MOS-FETの動作点は

なので求められる最大定格は、余裕を含め下記の程度となります。

耐圧 200V以上
ドレイン電流 200mA以上
ドレイン損失 10W以上
gm 0.14S以上(ドレイン電流70mA時)

これに加えて
・高域特性を確保する為、入力容量と帰還容量が小さい。
・実装し容易にする為、フルモールドTO-220型パッケージ。
が求められます。
MOS-FETには沢山の製品がありますが、これら条件に合う品種は中々見つかりません。
探し回った結果、NECの2SK3221を選びました。

2SK3221規格
ドレイン・ソース電圧 Vdss 600V
ドレイン電流 Id 2A
許容チャネル損失 Pch 2W Ta=25度
25W Tc=25度
順方向アドミタンス Yfs(gm) 1.5S(1A), 0.2S(50mA)
入力容量 Ciss 290pF
帰還容量 Crss 5pF

詳細:2SK3221データシート

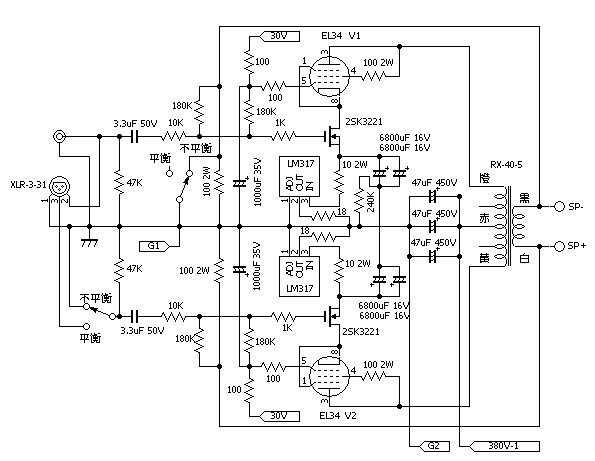
増幅部回路

片chの回路図を示します。

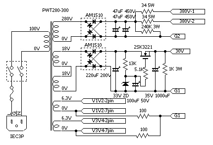
電源部回路

全回路図

casppamp01-1.pdf

出力管を3結とする理由

このアンプでは出力管を3結としています。5結の方が電源効率が良く高出力が得られそうですが、差動回路では問題が生じます。
5極管やビーム管は入力信号が加わるとプレート電流に比してスクリーングリッド電流が大きく増加します。通常のPP回路ではスクリーングリッド電流の増加と共にカソード電流も増加し、プレートの動作には影響を与えません。
しかしながら、差動増幅では合計カソード電流値が定電流源によって規定されカソード電流は増えませんので、スクリーングリッド電流が増える分プレート電流が減ってしまい出力が低下します。
このアンプで出力管を5結とすると7Wしか得られませんでした。
別の見方をすれば出力トランスに送られるべき出力がスクリーングリッドから漏れているとも言えます。
漏れる分も出力トランスに廻せば良いと考え、スクリーングリッドを出力トランスに繋ぎ3結として目標の出力を得ました。

製作へ進む

カスコード差動単段プッシュプルアンプの製作に戻る。