(c) S.Yoshimoto
2018
2019/02 update
Spiceで検討したモデルから実際の回路を設計します。
重視した点は
です。
相補式ソース接地増幅回路に用いるNchMOSFETとPchMOSFETには
小信号用MOSFETを選びます。
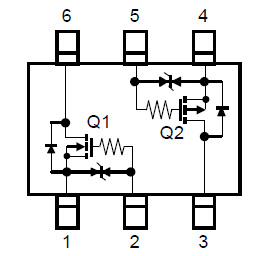
今回は東芝製のNch・PchデュアルMOSFET SSM6L35FU を選びました。
SSM6L35FUは広帯域・アナログスイッチ用のデュアルMOSFETです。
特性が揃ったNchMOSFETとPchMOSFETが1チップ上に作り込まれています。
同一チップ上なので同じ温度にて動作しますし、特性も広帯域小信号増幅に適しています。
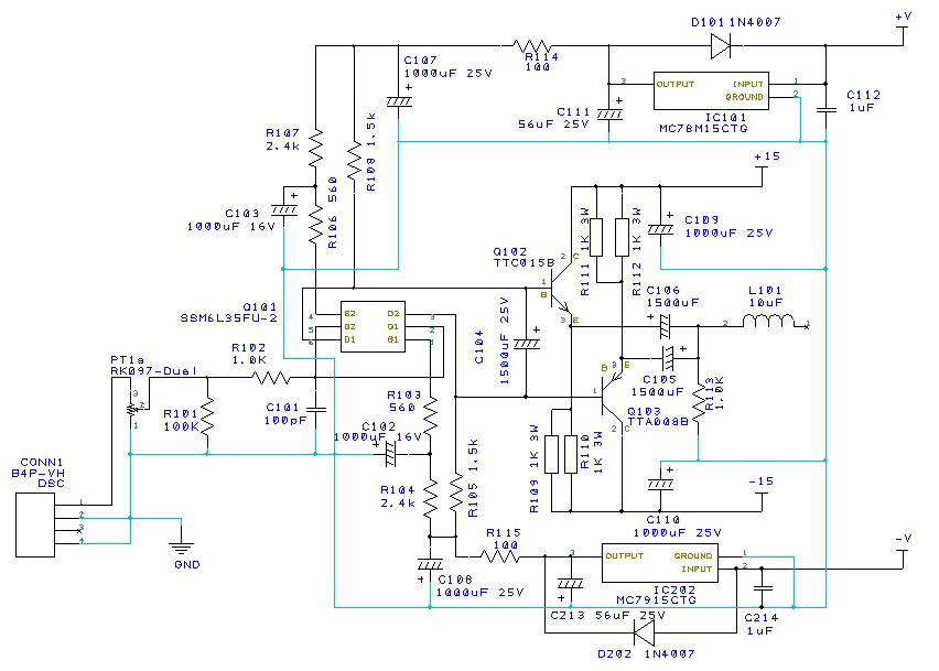
初段の電圧増幅部はMOSFET SSM6L35FUのソース接地増幅回路です。
電圧増幅部はSSM6L35FUのNchMOSFET Q1側とPchMOSFET Q2側の2回路があります。
それぞれのドレインがC104 1500uFのコンデンサで結ばれ、相補式回路を形成します。
ソース側の抵抗器が560オーム、ドレイン側の抵抗器が1.5kオームなので、初段の増幅率は約2.5倍です。
電圧増幅部の出力はトランジスタのエミッタフォロワにより電力増幅されヘッドホンを駆動します。
電圧増幅部NchMOSFET Q1側はNPNTr TTC015Bのエミッタフォロワに
電圧増幅部PchMOSFET Q2側はPNPTr TTA008Bのエミッタフォロワに
により電力増幅されます。
エミッタフォロワの増幅率は約0.9倍なので、アンプ全体の増幅率は約2.3倍となります。
各エミッタフォロワには45mA、合計90mAのアイドリング電流が流れ、32Ωのヘッドホンに対し400mWまで駆動します。
信号の通過する抵抗器は1/2W型の大型抵抗器を用います。
ソース側バイパスコンデンサ、カップリングコンデンサ、電源平滑コンデンサは1000uF以上の大容量コンデンサを用います。
出力に挿入されている10uHのコイルはエミッタフォロワの発振防止用です。
電圧増幅部と出力エミッタフォロワ部に+−15Vの3端子安定化電源を計4電源を設けました。
各部品の定数と定格を整えた回路が下図です。

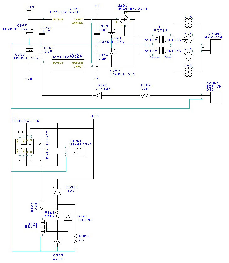
保護回路は電源ON時の約十秒間と電源OFF時に電源電圧が12V以下に低下した時にリレーによりヘッドホンを切り離し、保護します。
電源回路は基板上にAC15Vのトロイダル電源トランスを搭載し整流後3300uFのコンデンサで平滑します。
平滑された+V、-V電源は電圧増幅部と出力エミッタフォロワ部の3端子安定化電源に送られは+-15Vを供給します。
基板上にトロイダル電源トランスを搭載しているので、基板のCONN2にはAC100Vが供給されます。

Nch・PchデュアルMOSFET SSM6L35FUやヘッドホン端子が表面実装部品の為、プリント基板を設計します。
アンプ回路、音量調節ボリューム、ヘッドホン端子、電源回路、保護回路等殆ど全てを1枚の基板に搭載しました。
設計にはプリント基板設計ソフト DESIGNSPARKを用いました。
ヘッドホンアンプの殆んど全ての回路がプリント基板に搭載されています。
下記はプリント基板上線回路図のPDFファイルです。
Schematic Design_ NONFB-HPamp2.pdf
ヘッドホンアンプ基板を中心としたアンプ全体は下記の構成となります。
CONN1は入力用RCAピンジャックに接続します。
CONN2はAC100V電源のスイッチ、ヒューズ、ACインレットに配線します。
CONN3に繋がれているLEDは電源表示用です。