3段直結固定バイアス300Bシングルアンプの製作
基本設計

3段直結アンプの構成

300Bを出力段とし真空管で3段直結アンプを構成すると、各段のプレート電圧が積み重なり高い電源電圧が必要となります。
前段段1段当たりのプレート電圧を100Vとしてもアンプの電源電圧は
前段2段分の200V+300Bのバイアス電圧(70V)+300Bの実効プレート電圧(330V) = 約600V
になってしまいます。


図1

また300Bのカソード電圧も約270Vと高くなり、300Bのカソード抵抗からは大きな発熱が生じます。


電源電圧の上昇と300Bのカソード抵抗からの発熱を抑える為に、PchのMOSFETとマイナス電源を導入したのが下図の回路です。


図2

2段目をPch-MOSFETとします。Pch-MOSFETはマイナス電源で動作する真空管として働きます。
真空管のプレートに相当するドレインがマイナス電源側となり直結しても電源電圧がプラス側に積み上がりません。
プラス側電源電圧は300Bの実効プレート電圧 約330Vで済みます。
さらにドレイン電圧がマイナス側になるので、ドレイン電圧を-70V付近に設定すれば、そのまま300Bのグリッドバイアス電圧として利用でき300Bをカソード抵抗の無い固定バイアス動作にできます。
これにより300Bのカソード抵抗からの発熱も無くなります。

300Bのバイアス電圧調整はPch-MOSFETのソース側のVRによって行います。
2段目のドレイン電流(動作電流)は電源電圧と1段目のプレート電圧の差をVRの抵抗値で割った値となります。

2段目のドレイン電流=(330-100) / VR

VRの抵抗値が小さければ電流は多くなり、VRの抵抗値が大きければ電流は少なくなります。
そして電流に応じてPch-MOSFETドレイン側抵抗の両端に生じる電圧も変化します。

VRの抵抗値を小さくすれば2段目の電流が増え、抵抗の両端の電圧が増え、グリッド電圧はプラス側に移動して、
300Bのバイアスが浅くなるので、300Bのプレート電流が増えます。

逆にVRの抵抗値を大きくすれば、2段目の電流は減り、抵抗の両端の電圧が減り、グリッド電圧はマイナス側に移動して、
300Bのバイアスが深くなり、300Bのプレート電流が減ります。

VRを調整する事により300Bのプレート電流を目的の値に設定できます。

この3段直結回路は小電流の-200V電源を必要としますが、容量の大きなプラス電源は高圧とならず、300Bのカソード抵抗からの発熱もありません。

プレート電流自動調整回路

残念ながら図2のPch-MOSFETを用いた3段直結回路はそのままでは実用になりません。
理由は初段真空管のプレート電圧変動やプラス電源、マイナス電源の変動により300Bのバイアス電圧が動いてしまうからです。さらに300Bにカソード抵抗が無い為に、少しのバイアス電圧変動で300Bのプレート電流が大きく動いてしまいます。長期間安定動作をさせるには安定化対策を必要とします。

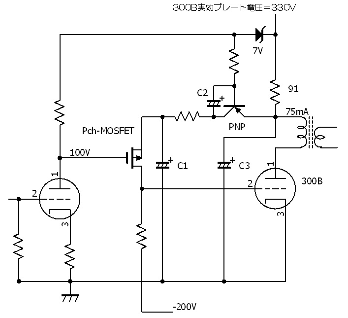
そこで、図2のVRを人手ではなく、自動的に調整するようにしたのが下図の回路です。


図3

出力トランスの電源側と+330Vの間にある91Ωはプレート電流検出用の抵抗器です。
この回路では、91Ωの両端に生じる電圧と7Vの定電圧ダイオードの両端電圧をPNP Trで比較し、
91Ωの両端電圧が7Vとなるように自動調整します。
91Ωの両端電圧が7Vの時のプレート電流は7V /91=約75mAです。

PNP Trは
91Ω両端の電圧が7V(プレート電流が75mA)より小さいとONになります。
つまり、図2のVRの値が小さくなったのと同じで、Pch-MOSFETのドレイン電流が増え、
300Bのバイアスは浅くなり、プレート電流が増えます。

逆に91Ω両端の電圧が7V(プレート電流が75mA)より大きいとOFFになります。
図2のVRの値が大きくなったのと同じで、Pch-MOSFETのドレイン電流が減り、
300Bのバイアスは深くなり、プレート電流が減ります。

こうして、真空管や半導体特性の温度変化や消耗、電源電圧の変動に対して300Bのプレート電流は
75mA一定に保たれます。

さらに、固定バイアス形式であるにも関わらず無調整にて300Bを交換できます。

交流動作と直流動作の分離

75mAのプレート電流値は、無信号時にテスターで測り調整するプレート電流値で直流的な動作点です。
入力に加えられた音楽信号(交流信号)はそのまま増幅しなければなりません。
図3の自動調整回路は直流とそれに近い極めて低い周波数の交流のみに対し動作しなくてはなりません。
自動調整回路から音楽信号(交流信号)を分離するコンデンサと抵抗を加えたの下図の回路です。


図4

C1はPch-MOSFETのソース側にある自動調整回路を交流的に見えなくします。Pch-MOSFETは交流的には単純なソース接地増幅回路として動作します。
C2は7V定電流ダイオードと91Ωに生じる電圧の差の内、交流分をPNP Trが増幅しないようにします。
C3は一般的な電源の平滑コンデンサです。C3によりOPTには一定の電圧が供給され、OPTと+330V電源の間にある91Ωやその他自動調整回路は交流的に見えなくなります。

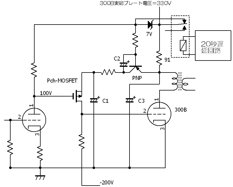
電源投入時の安全確保

電源投入時、ヒーターやフィラメントの温まる時間の遅れから回路の電圧配分は定常時と大きく異なります。
300B等の直熱管は前段の傍熱管より温まるのが早く、配慮をしないと電源投入時に過大電流を生じる事となります。
さらに本機の回路ではプレート電流自動調整回路が300Bのフィラメントが温まる前にプレート電流を流そうとしてバイアスを浅くしてしまいます。その結果300Bのフィラメントが温まりだした短時間の間過大な電流が流れてしまいます。

これら電源投入時の諸問題を解決する為に約20秒の遅延タイマーと、その間300Bのバイアスを深く設定するリレーを設けます。


図5

電源投入から20秒間はリレーにより7V定電圧ダイオードの両端が短絡されます。
この間プレート電流自動調整回路は91Ωの両端電圧を0V、すなわちプレート電流0mAにしようと働き300Bのバイアス電圧を深く設定し300Bのプレート電流が少ない状態に保たれます。
電源投入から20秒が経ちリレーが動作すると7V定電圧ダイオードの両端は解放されプレート電流自動調整回路は91Ωの両端電圧を7V、プレート電流を75mAにしようと働き出します。
300Bのバイアス電圧は深い方から定常状態に移動しますので安全に動作を開始します。

DC/DCコンバータによる300Bフィラメントの点火

低雑音を実現する為にフィラメントを直流点火します。
従来は3端子レギュレータ等のアナログ安定化電源が用いられ、安定化電源で大きな発熱が生じていました。
今回は高効率なDC/DCコンバータを用い、低発熱で低雑音な直流点火を行います。

DC/DCコンバータは電力の変換器で
雑音の多く安定化されていない高圧・低電流の電源から
低雑音、定電圧な低圧・大電流の電源を高効率で作り出します。

本機では
整流直後のリップルを多く含んだ15V 0.43A 6.45Wの電源から
300Bフィラメント用の安定化された5V 1.2A 6Wを作り出します。
効率が93%前後を予定し、DC/DCコンバータで生じる損失は0.45Wで低発熱です。

DC/DCコンバータによるフィラメントの点火は秋月にて入手可能な品種を用いた実験を行っています。
DC-DCコンバータによる直熱管点火実験
もご参照下さい。

秋月の品種は若干古い品種です。今回はより新しい品種を用いさらなる高性能を目指します。

左から

効率が上がるほど発熱が小さく小型となります。ST1S10はプリント基板のパターン箔で放熱します。放熱器不要。

詳細設計へ進む

3段直結固定バイアス300Bシングルアンプの製作 先頭に戻る