3段直結固定バイアス300Bシングルアンプの製作
詳細設計

増幅回路

初段は12AU7を用い、10KΩの低い負荷抵抗との組み合わせで良好な高域特性を得ます。
初段での利得は8倍です。

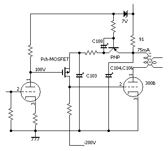
2段目のPch MOS-FET Q101は 2SJ181-Sを用います。2段目には300Bを駆動する大きな出力電圧と高い利得が必要とされます。
大きな出力電圧を得るには高い電圧の電源が要ります。2段目2SJ181のゲートは1段目のプレート電圧+100Vにつながり、ソース電圧はほぼ同じ+100Vとなります。ドレイン側の電源が-200Vですので実効電源電圧は300Vとなり、300Bを駆動するのに十分な出力電圧を得られます。
又2SJ181-SはGmが大きく、43KΩ負荷で約60倍の利得を得られます。

2段目のPch MOS-FETには

が求められます。選択いたしました2SJ181-Sの仕様です。
2SJ181-Sデータシート

出力段の300Bは固定バイアス、直流点火で用います。カソード側にある2本の51Ωは直流点火によるカソード電流の偏り緩和と300Bの暴走/発振に対する防護用の抵抗です。
出力トランスはRコアを用いた5KΩ20W型のRW-20です。
8W以上の出力を目指し高圧、高負荷の動作点を設定しました。直結駆動ですのでグリッド+領域まで振り込むA2級動作となります。

プレート電圧 370V
プレート電流 72mA
負荷 5KΩ
プレート損失 27W

プレート電流調整回路のPNP-Tr Q102は2SA2142を用いました。
プレート電流調整回路のPNP-Trには

が求められます。東芝の2SA2142は大変良好な特性です。
2SA2142データシート
7Vの基準電圧を作るツエナーダイオードはRENESASのHZ7B2(ツエナー電圧6.9V〜7.2V)です。
RENESASのツエナーダイオードは細かな電圧区分がされており選別の必要がなく助かります。

高域時定数の検討

負帰還をかける3段増幅回路は高域の安定度確保が難しく、高域時定数の配分が重要です。
3段中のいずれかの段の時定数を大きく(高域の減衰を早く)設定し、他の2段とのスタッガ比を確保しなくてはなりません。
3段中では2段目の2SJ181が内部抵抗が高く、最も時定数が大きく(高域の減衰が早く)なりやすい傾向があります。
この性質から高域時定数の配分は

としました。
各段の時定数を計算し、スタッガ比が確保できるかを検討します。
記号//は抵抗の並列値計算、10**Nは10のN乗を表します。

初段の高域時定数
= 1 / (2π*(12AU7内部抵抗//負荷抵抗)*(12AU7プレート容量+2SJ181入力容量+(2SJ181帰還容量*2段目利得) ) )
= 1 / (2π*(7KΩ//10KΩ)*(0.5pF+220pF+(3pF*60)))
= 1 / (2π*(4*10**3)*(400.5*10**12)))
= 1 / (3.2π*10**6)
= 10**6 / 10.05
= 約100KHz

2段目の時定数
= 1 / (2π*(2SJ181内部抵抗//負荷抵抗)*(2SJ181出力容量+ドレイン側配線容量+300B入力容量+(300B帰還容量*出力段利得) ) )

2SJ181はドレイン側の大面積プリント箔により放熱しますので、大面積により生じるドレイン側配線容量を無視できません。ドレイン側配線容量を100pFとします。

= 1 / (2π*(100KΩ//43KΩ)*(55pF+100pF+9pF+(5pF*6)))
= 1 / (2π*(30*10**3)*(194*10**12)))
= 1 / (1.2π*10**5)
= 10**5 / 3.77
=約26.5KHz

出力段の時定数
300Bの内部抵抗値と出力トランスRW-20の高域特性によって決まります。RW-20資料中の600Ω駆動時周波数特性図より約100KHzと推測できます。

纏め
2段目時定数が約26.5KHz、初段と出力段が共に約100KHzですのでスタッガ比は3.8です。
帰還率3(約9dB)程度の負帰還まではかけられます。

プレート電流自動調整回路コンデンサ値

2段目ソース側のC103は音声信号帯域にプレート電流自動調整回路が影響しない容量が必要です。しかし容量が大き過ぎると初段や電源の変動を増幅してしまい、300Bに余分な変動を与え、プレート電流自動調整回路の追従性も悪くします。
C103にはころ合いがあり、試作の結果10uFとしました。

PNPTr Q102 C-B間のC108は300Bの直流電流値にのみ反応し音声信号やその他雑音には反応しない容量が必要です。しかし容量が大き過ぎるとプレート電流自動調整回路の追従性も悪くします。
C108にもころ合いがあり、やはり試作の結果22uFとしました。

C104,C106は通常の出力段デカップリングコンデンサです。大きいほど低域特性に有利で、プレート電流自動調整回路への音声信号の影響を減らせます。C104、C106は各47uF、合計で94uFとしました。

フィラメント点火用直流電源回路

STマイクロ製のDC/DCコンバータ ST1S10を用いた直流安定化電源です。AC12Vを整流した15V0.43Aの電源から5V 1.2Aの安定化されたフィラメント点火電源を作ります。

ST1S10の特徴は

です。詳細はST1S10データシートを参照下さい。
ST1S10では良好な動作をえるのに

さらにST1S10をフィラメント点火に用いるには

が必要です。
フィラメントは冷えている時は低い抵抗値しかありません。300Bでは1.5Ω程度です。これでは電源投入時に多大な電流が流れてDC/DCコンバータを破損したり保護回路が働いてしまいます。本機ではゆっくりとフィラメント電圧が上昇するようにし過大な電流が流れるのを防止しました。

DC/DCコンバータ出力にL102 10uHとC116 10uFを加え、スイッチング雑音を取り除きます。

左は横軸1目盛 1usec で残留スイッチング雑音の観測結果です。スイッチング雑音量は3.15mVです。
右は横軸1目盛 1msec で残留rリップルの観測結果です。リップル量は1.355mVです。
残留雑音やリップルはアナログ3端子レギュレータ並みに優秀です。

DC/DCコンバータの出力電圧はR120とR121で決まります。R120とR121を調整すれば2V〜10V程度まで出力電圧を変更できます。
本機の回路は5Vの300B以外、2.5Vの45、4.5Vの205D、6.3VのVT25、7.5Vの50等をR120とR121の調整のみで点火可能です。
2.5V 2.5Aの2A3を点火するのはST1S10の定格が3Aの為、余裕が無く無理と思われます。

電源投入時の安全確保用20秒遅延回路

20秒遅延回路は12AU7のヒーター点火用6.3Vから電源をもらい、5Vのリレーを20秒後に動かします。
遅延回路はMOS-FET1石と数個のC,R,Diでできた簡単な回路としました。

高圧電源回路

AC290VからDC370V,160mAの高圧電源を作ります。
MOS-FET TK8A60DAによるリップルフィルタを備えます。
TK8A60DAで3W程度の損失が生じますので、TK8A60DAには放熱器が必要です。
C304は10uFです。電源投入時の突入電流制限から10uFを大きくしてはいけません。

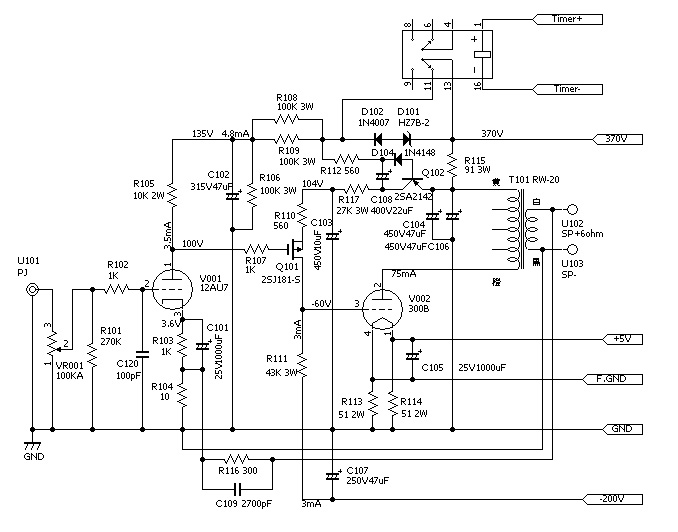
全回路図

全回路図です。
M8-300Bkairozu.EMF


シャーシ構造及び内部写真へ進む

3段直結固定バイアス300Bシングルアンプの製作 先頭に戻る