悪い子の6CK4アンプ製作
基本設計

設計方針は以下の通りです。

回路設計

アンプ利得の増強

アンプの利得を増強するには

  1. 3段増幅とする。
  2. 電圧増幅段を5極管かミューフォロワ等の回路とする。
  3. 電圧増幅段から位相反転の機能を分離して、平衡入力とし利得を2倍にする。

が考えられます。
1は、ぺるけさんの全段差動6AH4アンプと同じになって新味に欠けます。
2は、球の数が増えてしまいオリジナルとシャーシの共用ができなくなる恐れがあります。
で3、になりました。3は差動アンプならではの利得増強方法でもあり好適かもしれません。

差動アンプは片方にしか入力を行わないと回路の利得は球の単体利得の半分になってしまいます。球を2ユニットも使うのに、利得が2倍になるならまだしも、半分になってしまうのですから、アンプとして利得が不足気味になります。
これを解消するには差動アンプの両側に入力を加えれば良いのです。この場合、2ユニット使って球単体と同じ利得が得られます。
でも両ユニットに入力を加えるには、反転した信号を得なければなりません。何しろ差動ですから、両ユニットの入力の差しか増幅しません、同じ信号を両ユニットに加えても何も増幅してくれません。
そこで、アンプの入力部にFETのDS分割位相反転バッファを追加し、互いに反転した信号を得てから、差動の電圧増幅段に送ります。入力は2SK170(予定)のDS分割位相反転段で正相と逆相の信号に直されます。そして6SC7差動電圧増幅段の両入力に加えられます。6CS7のプレート側には、片側にしか入力を加えない差動電圧増幅段に比べ2倍の利得を得られます。
でもね〜〜

”位相反転バファまで追加して、それでも2本も使って、1本と同じ利得なら、1本で普通の回路にすれば〜〜〜って”

言う意見もあるとは思いますが、まあ、ここは抑えて抑えて!
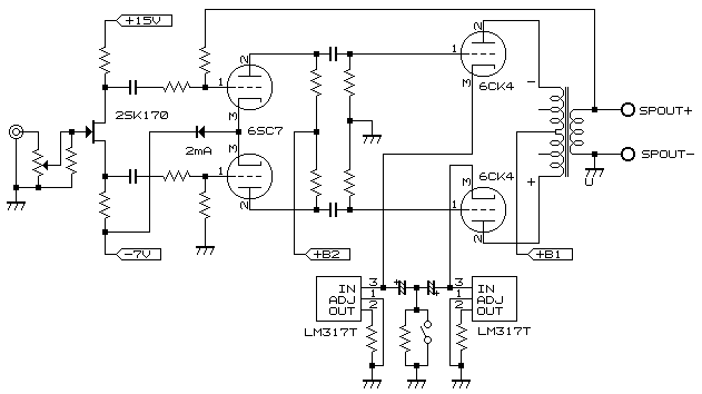
下図がアンプ部の概念図です。 球のピン番号は無意味ですので無視して下さい。

6CK4のバラツキと経年変化(劣化)対策

6CK4は元来オーディオ管ではありませんので、プッシュプル用のペアチューブは販売されていません。複数本を購入してもバラツキが多く、簡単にはペアを組むのが難しそうです。又、差動出力段はプッシュプルの片方の球が劣化し始めると、まだ劣化していない球へより多くの電流を流そうと働き、プッシュプルのDCバランス不良を増長する傾向があります。
本アンプでは、掲示板に書かれたぺるけ師匠と北野さんのアイデアを頂いた、DCバランス自動調整出力段としました。

上記概念図の6CK4のカソードには、各々LM317による定電流回路が繋がれています。この為6CK4のバラツキがあろうが、多少劣化が生じようが6CK4には定電流回路で定められたプレート電流が流れます。そして2つの定電流回路の電流値の設定が等しいので自動的にプッシュプル回路のDCバランスも保たれます。
6CK4のカソード同士は電解コンデンサにより繋がれています。直流的には独立していますが、交流的には繋がれている事になります。この回路は交流的には2倍の電流値に設定された1個の定電流回路からな差動出力段と等価です。

2つのコンデンサの中点とグランドの間に抵抗とスイッチがあります。
まず抵抗ですが、これは100KΩ程度の高抵抗です。電解コンデンサには極性があります。ここで2つの電解コンデンサは−極同士を繋ぐ無極性結合となっていて、両カソードのどちらの電位が高くとも問題なく動作はするのですが、常に片方は逆バイアスとなってしまいます。この高抵抗により2個のコンデンサ中点の直流電位を0Vととし逆バイアスを避けます。この抵抗は定電流回路と並列に入りますので、定電流回路の働きを妨げない十分に高い抵抗値でなければなりません。
さて、次にスイッチですが、このスイッチがOFFの時は、前記の説明通り、差動出力段として動作します。スイッチがONになると、2つのコンデンサの中点はグランドに繋がれます。そうです、一般的な自己バイアス回路のカソードバイパスコンデンサと同じになって出力段は普通のA級プッシュプル出力段として動作します。
このスイッチをOFF、ONする事により差動出力段とA級プッシュプル出力段とに動作を切り替えられます。本機では、このスイッチを用いて差動出力段とA級プッシュプル出力段との入出力特性や歪み特性を比較してみようと思います。

出力増強

出力の増強を図る為、6CK4の動作点を下記とします
プレート電圧 250V
プレート電流(1本分) 42mA
プレート損失(1本分) 10.5W
負荷 PP間6.6KΩ、1本分は3.3KΩ

予想最大出力は6Wで6AH4の5割り増しを狙っています。

全体に関して

普通の回路図の書き方と違いがあります、概念図の上半分が反転増幅側、下半分が非反転増幅側です。
OPTの出力から6SC7差動増幅段の反転入力に帰還を掛けます。負帰還回路の抵抗値は位相反転段の負荷になりますので良く考えなくてはなりません。

詳細設計へ進む。

悪い子の6CK4アンプ製作に戻る