カスコード単段9Wシングルパワーアンプ
詳細設計

設計の目標

設計の目標は

です。
電源トランスはノグチ、出力トランスはソフトンです。その他CR部品も通販や秋葉原で入手し易い物を選びました。
シャーシはぺるけアンプ標準シャーシを用います。穴あけ加工済みなので製作が容易です。

動作点

A級シングルアンプの出力は
 Po = 実効プレート電圧 * プレート電流 / 2
です。今実効プレート電圧を300Vとして10Wを目標とすれば
 10 = 300 * プレート電流 / 2
 プレート電流 = 67mA = 約70mA
動作点が300V、67mAなので負荷となるOPTのインピーダンスは4.5KΩ、ここでは5KΩとします。
実効プレート電圧を300Vを確保するには上側5極管のグリッド+領域電圧と下側MOS-FETのドレイン電圧が無効電圧となるので、その分高い電源電圧が必要です。ここでは370Vとします。
纏めると

上側5極管プレート損失を22Wに抑えればEL34(プレート損失25W)より大きな球は自由に差し替えられます。

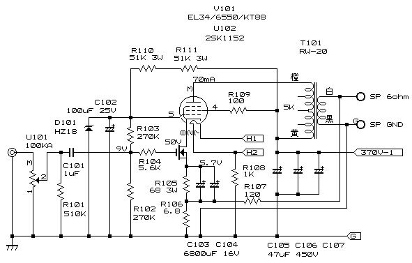
増幅部回路

片ch分の増幅部回路図を示します。

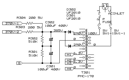
電源部回路

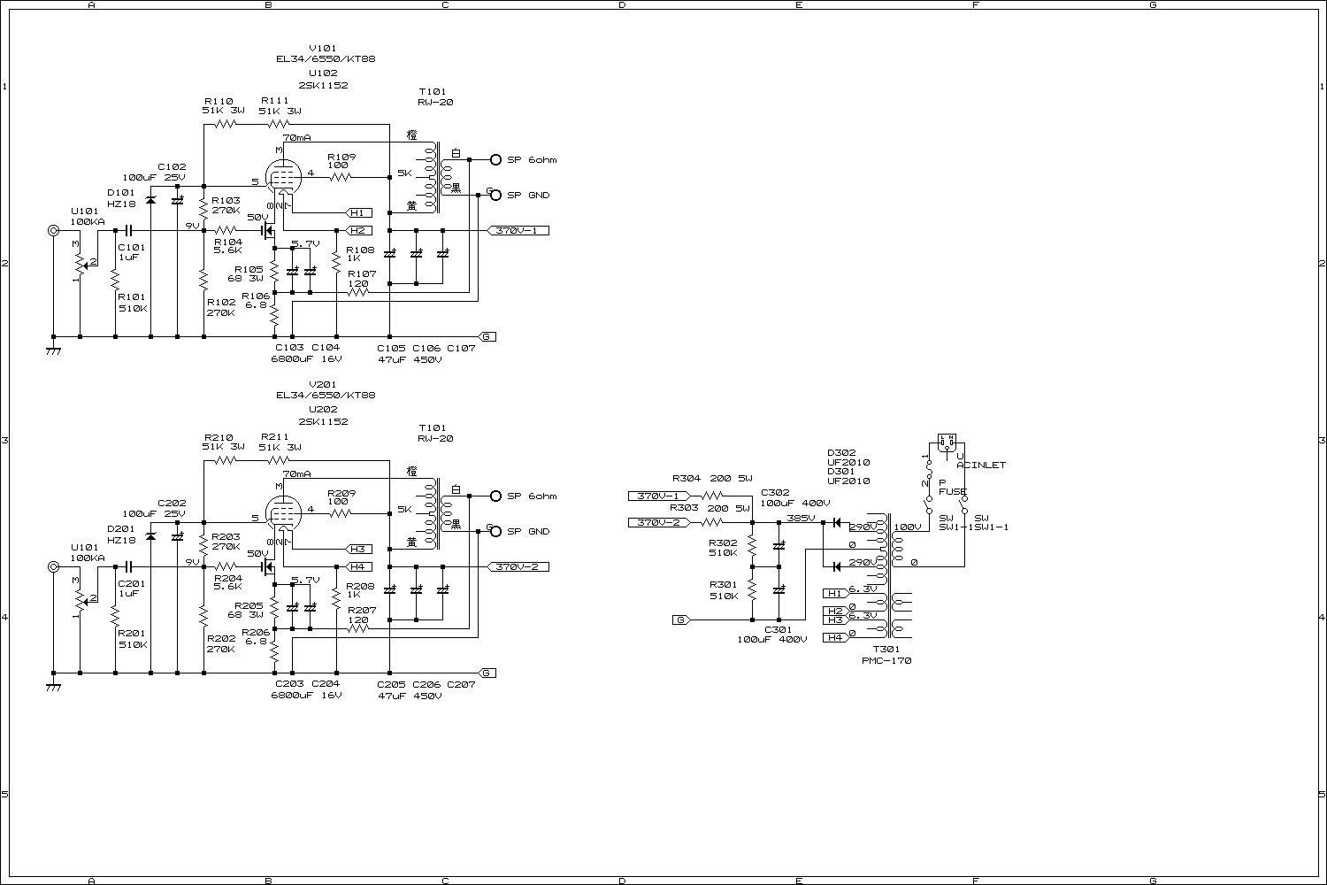
全回路図ダウンロード

全回路図 Casc-amp.JPG

負帰還

高い増幅度を得るには出力段の内部抵抗が高い必要がある為、そのままではスピーカに対するダンピングファクタが不十分となります。そこで負帰還を用いてダンピングファクタを改善します。
負帰還はR120 120Ω と R106 6.8Ωによりスピーカ出力からMOS FETのソースに信号を戻して行います。
ここでR106の抵抗値が大きいと自己帰還が掛かってしまい出力段の増幅度が下がってしまいます。R106は出力トランスの負荷抵抗 5KΩの1/1000から1/500としなくてはなりません。
しかしR106をあまり低くするとR120の値も低くなり、今度はスピーカ出力がR120で消費されてしまう事になります。
自己帰還の低減とスピーカ出力の消費のバランスを見ながらR120とR106の値を決めました。

MOSFETの選定

U102 MOSFETの動作点は

なので求められる最大定格は、余裕を含め下記の程度となります。

耐圧 200V以上
ドレイン電流 200mA以上
ドレイン損失 10W以上
gm 0.2S以上(ドレイン電流70mA時)

この条件に合うMOSFETは多数あります。
しかし、本機ではMOSFETが入力段でもある為にさらに入力に対する容量の制限が加わります。
入力の容量が大きいとプリアンプやCDプレーヤに対し過負荷になり、ボリュームで音量を絞ると高域が落ちてしまいます。
MOSFETは入力容量Cissと帰還容量Crss X 増幅度からなる入力の容量が数1000pFの品種が多く、これらは本機には使用できません。入力に100KΩのボリュームを持つ本機では入力の容量が300pF以下が望まれます。
MOSFETに求められる容量の規格は下記程度となります。

入力容量Ciss 200pF以下
帰還容量Crss 10pF以下

さらに、規格表やメーカホームページに掲載されていても小売されていない品種も多く、秋葉原や通販で少量購入可能の条件が付きます。
結果として日立(RENESAS)の2SK1152を選びました。 古い品種ではありますが広く使われ入手が容易です。

2SK1152規格
ドレイン・ソース電圧 Vdss 500V
ドレイン電流 Id 1.5A
許容チャネル損失 Pch 20W 要放熱器
順方向アドミタンス Yfs(gm) 1.1S(1A), 0.2S(50mA)
入力容量 Ciss 160pF
帰還容量 Crss 5pF

詳細:2SK1152データシート

製作へ進む

カスコード単段9Wシングルパワーアンプ製作に戻る。