完全差動型バランス/アンバランス駆動ヘッドホンアンプの製作
詳細設計
2017 (c) S.Yoshimoto
2019 DEC. Update
ヘッドホンアンプ全体
本ヘッドホンアンプは部品点数が多く、表面実装部品も使用するので実験基板や手配線での組み立ては困難です。
そこでプリント基板を作成します。
ヘッドホンアンプ基板にはヘッドホンアンプのほぼ全ての機能
- 左右chの完全差動アンプ
- バランス出力3系統、アンバランス出力1系統、合計4個のヘッドホンジャック
- 音量調節
- 保護回路
- +−12V安定化電源
- 電源トランス
を搭載します。
ヘッドホンアンプ基板を中心としたアンプ全体は下記の構成となります。

完全差動アンプ部
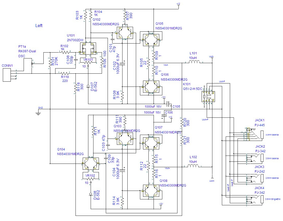
下図は本アンプの1チャンネル分の回路図です。

- 入力信号はU101 2N7002DWデュアルMOSFETの差動増幅器により増幅され
正相出力はQ102 NSS40300MDR2GデュアルPNPTrの正相ドライバー段へ
負相出力はQ103 NSS40300MDR2GデュアルPNPTrの負相ドライバー段へ
送られます。
デュアル素子は熱結合性が良く、出力の電圧変動を少なくできます。
- 正相及び負相ドライバー段は3.5W出力に必要な+−8VP-Pの駆動信号を作ります。
ドライバー段は差動増幅器ですが信号に対してはエミッタ接地の増幅器として動作します。
- ドライバー段コレクタ側の2個のダイオード接続されたデュアルTrと22Ωの抵抗器はSEPP出力段のバイアス電圧を作ります。
- SEPP出力段はデュアルTrで構成します。出力用Trとバイアス用のダイオード接続されたTrは密接に熱結合されバイアス電流を安定に保ちます。SEPP出力段はNSS40301MDR2GデュアルNPNTrとNSS40300MDR2GデュアルPNPTrで構成します。
NSS40301MDR2GとNSS40300MDR2Gは最大コレクタ電流6A、hfe400クラスの高性能Trで32Ωのヘッドホンを十分に駆動します。
SEPP出力段のアイドリング電流は14mAです。
- 正相SEPP出力と負相SEPP出力は2個の300Ω抵抗器(R120,R121)で結ばれます。
正負出力が完全に平衡ならば2個の300Ω抵抗器(R120,R121)の中点には信号は現れません。
ここには出力の不平衡分(同相分)が現れます。
- 不平衡分(同相分)はQ104 NSS40301MDR2GデュアルNPNTrの差動増幅器によりVcomと比較されます。
本アンプではVcomは0Vです。不平衡分(同相分)と0Vの差が同相帰還信号として正相及び負相ドライバー段に戻されます。
- 300Ω抵抗器(R120,R121)の中点→Q104 NSS40301MDR2GデュアルNPNTrの差動増幅器→正相及び負相ドライバー段
という同相帰還の結果、出力信号の不平衡分(同相分)は打ち消されると共に無信号時の出力電位はVcom(0V)に保たれます。
使用デュアル素子について
本アンプでは全増幅段にデュアル素子を用いていますので、それら素子の解説をします。
- 2N7002DW
初段差動増幅に用いられる2N7002DWは小信号用のNchデュアルMOSFETです。
特性の揃った2個の小信号用のNchMOSFETが格納されています。
写真は1円硬貨の上に載った2N7002DWデュアルMOSFETです。
MOSFETは出力段等の電力用途に良く用いられますが初段にも有用です。
接合型FETに比べ
- ゲート漏れ電流が無い
- Gmが大きく、高利得が得られる
- 高耐圧
の利点があります。
2N7002DWデータ―シート
- NSS40301MDR2GデュアルNPNTrとNSS40300MDR2GデュアルPNPTr
Dual Matched Transistorと呼ばれ、hfeが10%以内、Vbeが2mV以内に揃えられた2個のTrが格納されています。
最大コレクタ電流6Aと駆動力が高く、hfeは1mAから1Aの広範囲で400クラスと高性能です。
小信号電圧増幅からSEPP出力段までの多様な用途に使用できます。
本アンプでは初段差動増幅を除く全ての増幅段にこのデュアルTrを使用しています。
NSS40301MDR2Gデーターシート
NSS40300MDR2Gデーターシート
出力オフセット電圧
本アンプは全段直結DCアンプですので、出力に生じるオフセット電圧を抑えなければなりません。
全増幅段へのデュアル素子の採用と同相帰還によるバランス出力中点の0V固定により、
バランス出力で2mV
シングルエンド出力で1mV
の低オフセット電圧を実現しました。
下図は電源投入から30分経過までのオフセット電圧測定結果です。


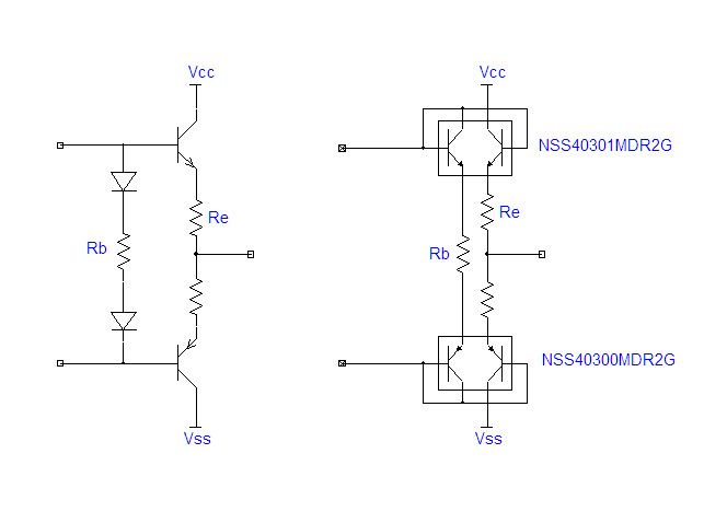
SEPP出力段の無調整化
本アンプはステレオ構成のバランス出力ですので、4個のSEPP出力段があります。
4個のSEPP出力段のアイドリング電流の設定と安定した維持は難題です。
製作の容易化と信頼性の向上の為、SEPP出力段のアイドリング電流設定を無調整化します。
下図左が一般的なSEPP出力段、下図右はデュアルTrを用いた本アンプのSEPP出力段です。
一般的なSEPP出力段では目標のアイドリング電流値にする為にRbを半固定抵抗器としたり、温度補正ダイオードを選別したりして調節する必要があります。
本アンプでは一般的なSEPP出力段の温度補正ダイオードをデュアルTrのダイオード接続で置き換えることにより
・同一シリコンチップ内の隣接したダイオードとTrなので高度に熱結合された完璧な温度補正。
・同一プロセス、同一製造条件のダイオードとTrなのでVbe特性が等しい。
が得られ、Rbを固定抵抗値としても目標のアイドリング電流値を安定に得られます。

下図は電源投入から30分経過までのアイドリング電流測定結果です。
電源投入直後は15mAのアイドリング電流が流れますが、5分後には13.5mAで安定します。

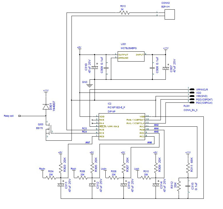
電源部
AC24Vセンタータップ、0.33Aの交流入力から+−12V、0.33Aの電源を作ります。
AC24Vセンタータップの交流はブリッジダイオードで整流され、容量0.5Aの3端子安定化電源ICにより+12Vと-12Vの電源としてヘッドホンアンプ部に供給されます。

保護回路
保護回路はPICマイコン PIC16F1823構成されます。
PICマイコンの各ピンには下記の役割を持たせます。
- RC4(6pin)はリレー駆動出力です。RC4(6pin)をH(High)とするとQ303 BS170 MOSFETがONとなり保護リレーを駆動して出力とヘッドホンを繋ぎます。
- RC5(5pin)は電源表示LEDを点灯します。RC5(5pin)をHとすると電源表示LEDが点きます。保護状態になった時は点滅させて知らせます。
- AN7(7pin)、AN6(8pin)、AN5(9pin)、AN4(10pin)は出力のDC電圧検出を行う10bitAD変換入力です。
AN7が右CH正相出力、AN6が右CH負相出力、AN5が左CH正相出力、AN4が左CH負相出力の検出を行います。
AN7を例にすれば、
AN7は20KΩの抵抗器R303で+5Vに、同じく20KΩの抵抗器R304で右CH正相出力に繋がれています。
そして47uFのコンデンサC311は音声信号を除去します。
右CH正相出力のDC電圧が0VならばRC3の電圧は+5Vの半分2.5Vです。
しかし右CH正相出力にDC+0.2Vが漏れるとRC3の電圧は (5-0.2)/2+0.2=2.6Vになります。
右CH正相出力にDC-0.2Vが漏れるとRC3の電圧は (5-(-0.2))/2-0.2=2.4Vになります。
プログラムでAN7の電圧を読み取り2.6V以上か2.4V以下であればDC漏れがあり保護が必要と判断し、RC4 リレー駆動出力をL(Low)にしてヘッドホンを切り離します。
- AN2(11pin)は+12Vの電源電圧を監視する10bitAD変換入力です。
プログラムでRA2の電圧を読み取り、電源電圧が6%低下するとRC4 リレー駆動出力をL(Low)にしてヘッドホンを切り離します。これにより過負荷時の保護と電源断時の雑音防止を行います。
- 4pin、12pin、13pin、14pinはPICマイコンにプログラムを書き込んだりインサーキットデバッグを行う為に用いられます。
これらはPL301コネクタを通してPICマイコン開発キットに接続します。

基板上全回路図
ヘッドホンアンプ基板全回路図(.pdf)
プログラム
プログラムの概略は下記の通りです。
下記以外に保護状態を表示する為に電源表示LEDを点滅させる部分があります。
C言語によるプログラムは製作の項に掲載します。

製作へ進む
完全差動型バランス/アンバランス駆動ヘッドホンアンプの製作 先頭に戻る