CD-Proプレーヤ製作記 その4〜その5

●その4

今回からCD-PROプレーヤの主基板について書きます。
主基板には   

  1. アナログ部(ローパスフィルタ、送り出しアンプ)   
  2. ミューティング機構   
  3. デジタルインターファイス部(同軸、TOS光出力)   
  4. 電源部(投入切断順序制御、安定化電源回路)

が載ります。

●アナログ部(ローパスフィルタ、送り出しアンプ)

CD-PRO moduleのアナログ出力は以下の様な回路になっています。

5V単一電源のDAC IC TDA1305 の出力の直流分を47μFの電解コンで切り、簡単な高周波フィルタを通して送り出しています。出力電圧は0dbデジタル信号時1.5Vrmsです。このままでは、  

と言う問題があります。そこでローパスフィルタ兼送り出しアンプを加える事にしました。さて送り出しアンプは1.5Vの入力を2.0Vに増幅し、プリアンプやメインアンプの負荷に耐えれば良い事になります。多くのCDプレーヤではアナログ部にOPアンプが用いられていますが、高々2倍以下の増幅に裸利得80dbものOPアンプを用いるのも不細工ですし、OPアンプを用いると、音質的にも普通のCDプレーヤと代わり映えしない物になってしまいそうです。そこで、前作である真空管式DAコンバータのアナログ部をFET化した回路を用いる事にしました。回路の概略は以下の通りです。


たった2石のFETで構成される無帰還回路です。電源も+22Vの単一電源です。
まず最初にfc=62KHzのパッシブLPFによりDA変換の高周波ノイズをカットします。このLPFは通過帯での損失が1/3ありますが、抵抗値が10KΩ以下に下がらず、DACICに負担を掛けない良さがあります。次に2SK170のソース接地により約2倍に増幅されます。2SK170は実績のあるローノイズFETです、2SK30ATM,2SK246も試しましたが、無帰還で得られる特性、音質から2SK170を選択しました。
次にfc=75KHzのLPFにより、更にDA変換の高周波ノイズをカットします。そして2SK1484のソースフォロワにて低インピーダンスで送り出されます。 2SK1484はMOSFETです。最初は真空管アンプで用いて良い結果が得られた2SK1152Lを試しました、2SK1152Lはgm=1.1S, Ciss=160P, Crss=5P とMOS FETにしては少な目なgmと非常に少ない帰還容量を持っており、安定したソースフォロワ動作が期待できる良いFETですが、耐圧が600Vと高圧用のFETですので22Vと言う低い電圧では良い結果を得られませんでした。今回は耐圧60Vの2SK1484を用いました。ただし2SK1484はソースフォロワに用いるにはgmも大き目で帰還容量も大きく、本用途に最適なFETではありません。
その後に直流カット用ケミコンとミュート用のリレー回路があります。
入力にDC2.5Vとあるのは、先のCD-PRO moduleのアナログ出力図中の***印の16V47μF の電解コンデンサをショートしDAC ICの直流出力オフセット2.5Vをそのまま入力に加える設計とした為です。これによりTDA1305 DAC ICを出た信号は最終出力の 250μFのコンデンサまで直結状態となり、通過するコンデンサは250μFただ一つですみます。
えらく古風な回路ですが、これでも最新のCDプレーヤのアナログ回路として十分通用します。

●その5

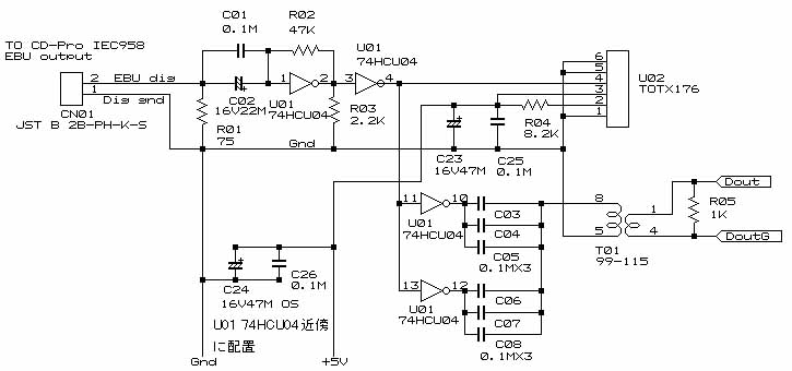
●デジタルインターファイス部

CD-PRO moduleからはSPDIF規格のデジタルオーディオ出力が出ていますので、同軸出力のみであれば、この出力をRCA端子に引き出せば不平衡同軸デジタルオーディオ出力が得られます。しかし同軸だけでは不便なのでTOS光出力も設ける事としました。 AES/EBUのXRL平衡デジタル出力が必要な場合は、使用したパルストランスの2次側に中点タップがありますので簡単に改造できます。

回路は74HCU04 1個で構成される簡単なものです。 CD-PRO moduleのデジタルOUTは交流ですので、まずレベル変換回路でCOMS論理レベルに戻します。COMSレベルに戻されたデジタルオーディオ信号はTOTX176 TOS送信素子に送られTOS光出力となります。又74HCU04の2ユニット並列駆動のドライバーにも送られ、パルストランスを介してRCA不平衡同軸デジタルオーディオ出力となります。使用するパルストランスは2:1の降圧比を持ちます。2次側で75Ωの負荷は1次側では300Ωに相当します、これを2個の74HCU04ユニットが受け持ちますので、1ユニット当たりの負荷は更に半分の600ΩとなりCMOS論理素子でも十分駆動できます。パルストランス2次側の1Kは出力が未使用の場合でも無負荷開放状態にしない為の抵抗です。
XRL平衡デジタル出力を得たい場合はパルストランス2次側の中点を平衡デジタル出力のグランドに両端をHOT及びCOLDに繋ぎます。


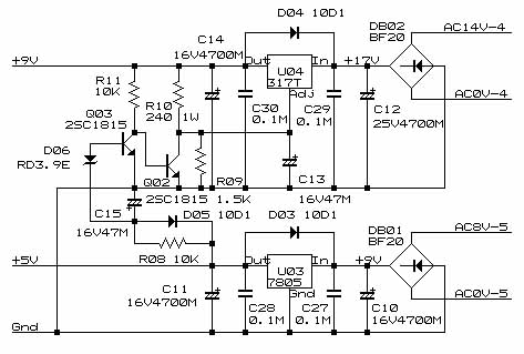
●電源部

電源は5種類も必要になりました。

電圧・必要容量
消費場所
1. +5V 0.5A CD-Proモジュール、操作基板、インターフェイス部
2. +9V 0.2A 0.75A(2秒間) CD-Proモジュール
3. -22V 50mA 操作基板
4. -19.5 125mA 操作基板の蛍光表示管フィラメント
5. +22V 50mA アナログ部

-19.5V 125mAの電源は、蛍光表示管のフィラメントを点火する為の電源で、実際には -22Vに上乗せされた2.5V 125mAの電源です、対グランドで電圧を測ると-19.5Vとなります。フィリップス提供の回路図では-20V,-17.5Vと2Vほど低めとなっておりますが、-22Vと-19.5Vでも問題ありません。


+5V 0.5Aは7805 3端子レギレータで簡単に作ります。 +9V 0.2Aは+5Vに対して投入時の立ち上がり順序と切断時の切断順序が規定されています。+9Vは+5Vより遅く立ち上がり、+5Vより早く又は同時に切れなくてはなりません。この為+9Vは可変電圧3端子レギレータ317Tで作り、その電圧コントロール端子を+5V のレギレータの出力で制御して規定の立ち上がり立ち下がり順序を作り出します。

-22Vと+22Vは容量が50mAと少ないのでTr1石による簡易安定化電源で済ませました。 -19.5V,125mA(2.5V 125mA)はフィラメントの点火用だけなので、リップル分は問題になりません。そこで半波整流とコンデンサだけの電源としました。

5種類の電源を作りだす為にトランスも5巻線必要になりました。
トランスに必要な電圧と容量は 

  1. AC8V 1.5A  
  2. AC14V 0.5A
  3. AC22V 0.1A
  4. AC2.5V 0.3A
  5. AC22V 0.1A

です。総計25Wですので小さなトランスで良いのですが、こんな都合の良いトランスが市販されている訳はありません。市販のトランスでそろえると3個位用いる事になりそうです。そこで、トラ技やMJに広告を出している1個でも作ってくれると言うトランス屋さんに問い合わせた所、Rコアトランスで約¥4000で作ってくれるとの事でした。¥4000なら市販品を3個買うのと、さほど違いがないので電源トランスは特注となりました。

CDトランスポート/CDプレーヤの自作へ戻る